Project Name - Brighter Bee
Project Context


In the present time, the standard of living is high. So the parents faced many problems. They want to live a good standard of living and provide a good education to their kids. The education of kids is of prime importance. Generally, in middle-class families, both parents are working. The main challenge is balancing time between work and teaching their kids. So we designed the e- learning app Brighter Bee to solve the problem of kids and parents. The app provides an e-learning solution for the prescribed syllabus.
The Design Challenge and Pain Points
Parents have no time to teach their kids.
In the present time, the syllabus is vast and competition is high.
Kids want to perform best.
Parents need to either teach them by devoting their time or find other solutions.
In my conversations with the audience about their kids education, I have been on the lookout for a digital solution that would help in learning and easy understanding their syllabus in an effective way and also help parents track their kids progress with studies. I identified these pain points during the interview process.
Design Process


User Research
After conducting a study of the target audience, including parents and kids of different age groups, most users belong to middle-class families. The main users are kids who want to help with their studies and understand the lessons. Parents are unable to find time in their busy schedules to teach their kids. Both parents and kids are able to use smartphones.






Market Research


User Scenario


Task Analysis


Features


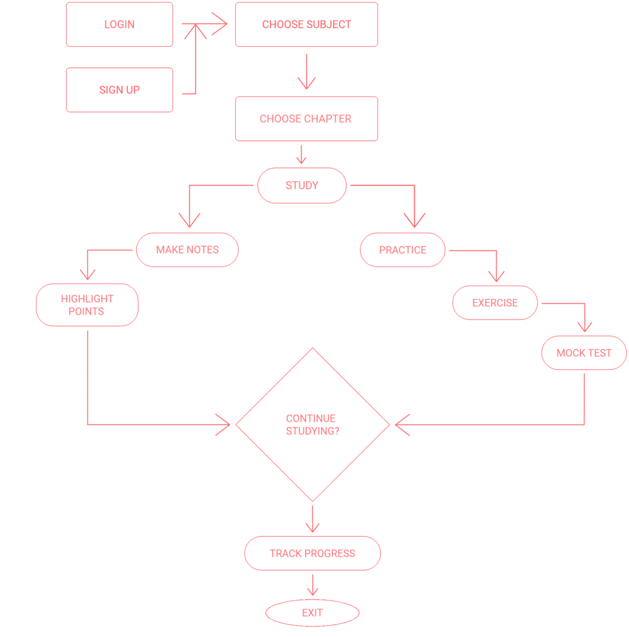
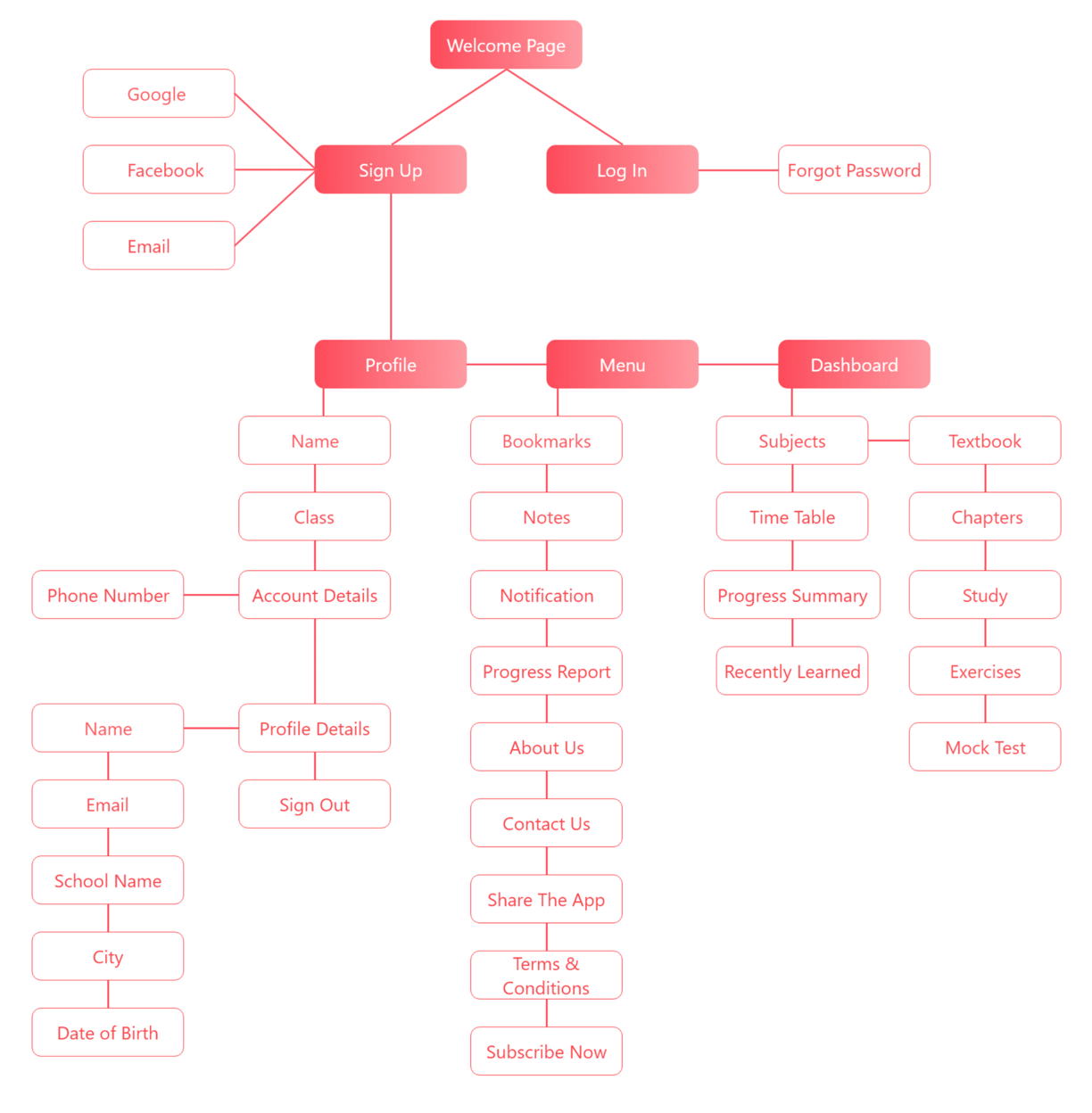
Information Architecture


Wireframe


Mockup Design
















